Home Page Previous Project Next Project
Project: Demand Management web application

Challenges
Energy managers are under competing pressures to meet budgets, reduce energy costs and carbon footprint goals, and manage customer comfort, all with a lack of visibility, messy control systems, and local users complaining or manually changing the controls.

My Role
the only UI/UX designer in the team, working with project managers, developers, stakeholders and customers.

Deliverables
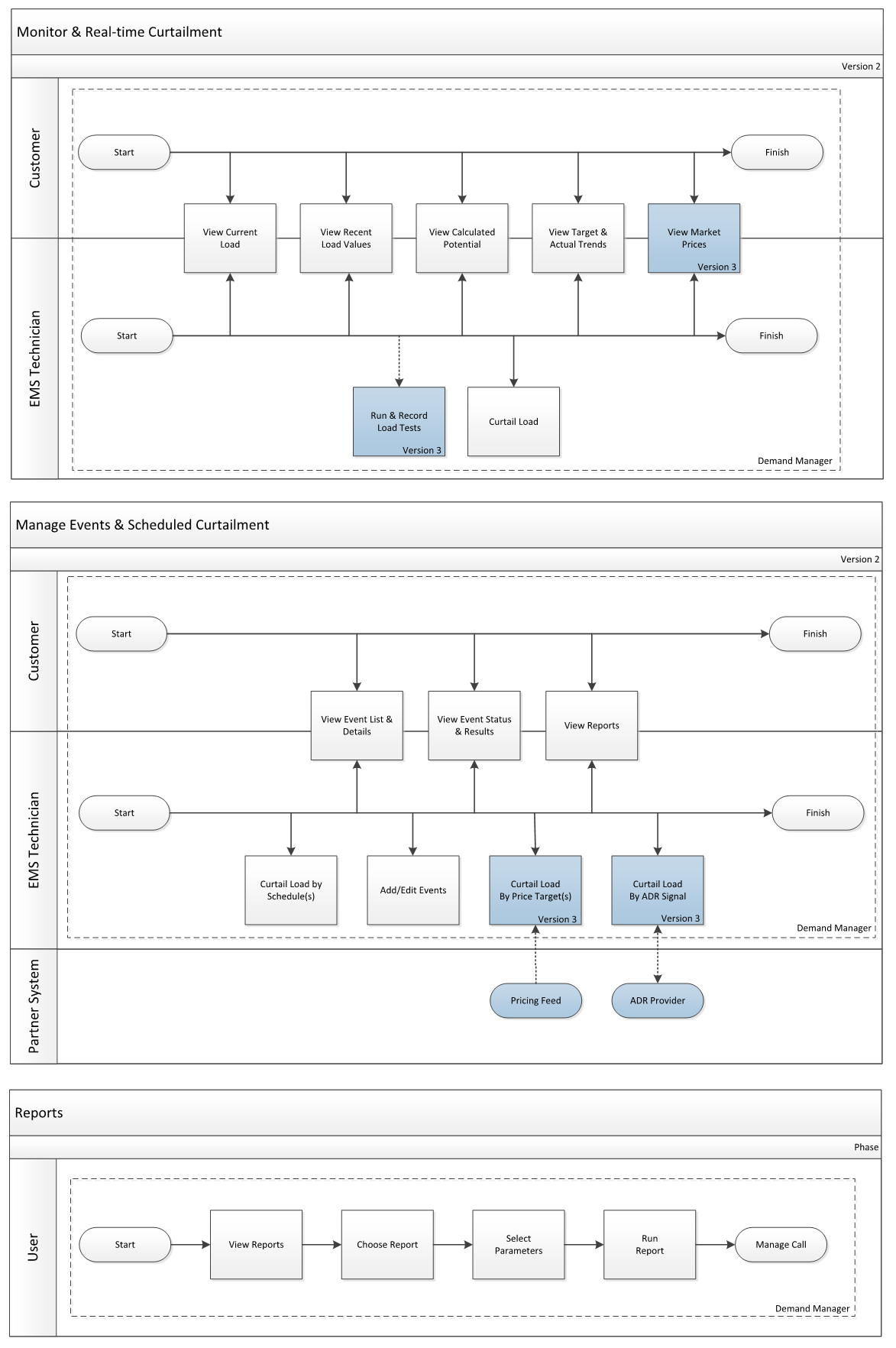
Use case diagrams, Wireframes, low and high fidelity mock-ups and visual assets.

1. Use case diagrams

use cases

2. Wireframe examples

wireframes

3. High Fidelity mock-up examples

mockup mockup mockup
Back to Top ^